1 编写目的
规范Performance Tesing性能测试过程中的活动,明确测试活动流程和过程中各组织、角色的职责;使性能测试工作有章可循,控制测试活动按照计划有效的进行,用于指导性能测试项目的实施,从流程和规范性上保证测试质量。
2 适用范围
适用于性能测试所有需要性能测试的项目,在完整版的基础上进行了精简,适合目前大多数互联网企业在时间短,任务量大的情况下性能测试。 项目所涉及的关键干系人,包括性能测试项目经理、性能测试人员等应在需要性能测试并提出测试申请前了解本体系,并在性能测试活动开始后,根据本体系中的要求,配合性能测试项目组完成所有相关活动。
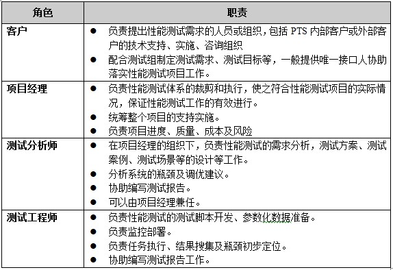
3 职责描述

4 性能测试体系概述
4.1 概述
本体系将性能测试工作共分为:需求阶段、准备阶段、执行阶段、报告阶段、总结阶段5部分。重点阐述各部分之间的关系,细化各部分所包含的活动。力求简单、实用、有效的指导当前的性能测试工作活动。
4.2 总体框架图
4.3 总流程图
总结整个性能测试流程体系,其共包括5大阶段、7大过程、 7项主要活动。
5 测试体系活动描述
5.1 需求阶段
5.1.1 活动1—项目启动

附件下载:
附件5-1-1-1:《性能测试需求》
附件5-1-1-2:《项目启动会议记录》
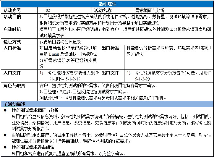
5.1.2 活动2-需求调研与分析

附件下载:
附件5-1-2-1:《性能测试需求调研大纲》
5.1.3 活动3-项目计划制定

附件下载:
附件5-1-3-1:《性能测试项目工作计划》
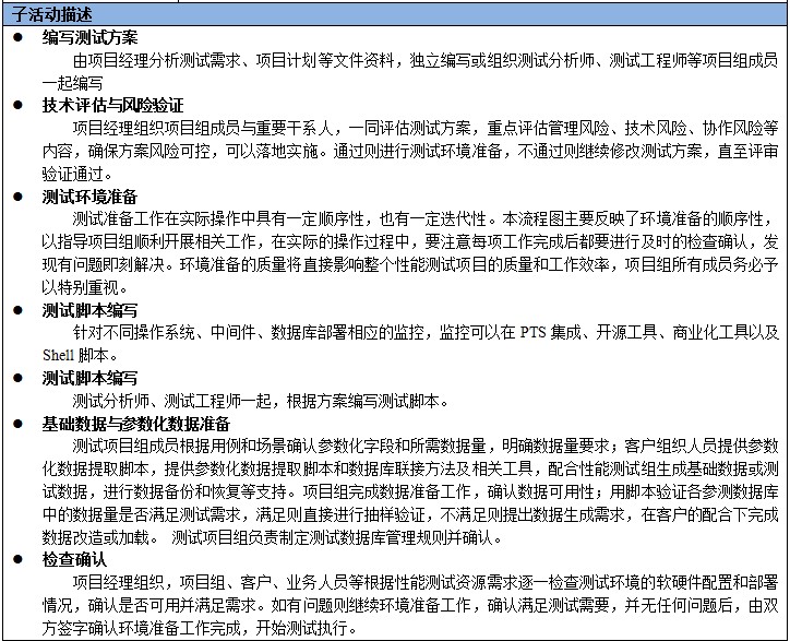
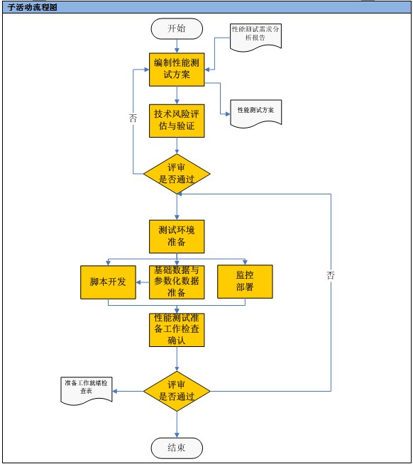
5.2 准备阶段5.2.1 活动4—性能测试准备


附件下载:
附件5-2-1-1:《性能测试技术方案》
附件5-2-1-2:《性能测试方案样例》
5.3 执行阶段5.3.1 活动5—性能测试执行
附件下载:
附件5-3-1-1:《性能测试执行日志记录》
附件5-3-1-2:《性能测试结果与缺陷跟踪》
5.4 报告阶段5.4.1 活动6—性能测试报告
附件下载:
附件5-4-1-1:《性能测试报告》
附件5-4-1-2:《性能测试报告样例》
5.5 总结阶段5.5.1 活动7—项目总结
附件下载:
附件5-5-1-1:《XX项目总结》
如果觉得我的文章对您有用,请随意打赏。你的支持将鼓励我继续创作!