超详细!Kubernetes 学习笔记总结

写在前面 笔者今年 9 月从端侧开发转到后台开发,第一个系统开发任务就强依赖了 K8S,加之项目任务重、排期紧,必须马上对 K8S 有概念上的了解。然而,很多所谓“K8S 入门\概念”的文章看的一...


写在前面

笔者今年 9 月从端侧开发转到后台开发,第一个系统开发任务就强依赖了 K8S,加之项目任务重、排期紧,必须马上对 K8S 有概念上的了解。然而,很多所谓“K8S 入门\概念”的文章看的一头雾水,对于大部分新手来说并不友好。经历了几天痛苦地学习之后,回顾来看,K8S 根本不复杂。于是,决心有了这一系列的文章:一方面希望对新手同学有帮助;另一方面,以文会友,希望能够有机会交流讨论技术。

本文组织方式:

1. K8S 是什么,即作用和目的。涉及 K8S 架构的整理,Master 和 Node 之间的关系,以及 K8S 几个重要的组件:API Server、Scheduler、Controller、etcd 等。
2. K8S 的重要概念,即 K8S 的 API 对象,也就是常常听到的 Pod、Deployment、Service 等。
3. 如何配置 kubectl,介绍kubectl工具和配置办法。
4. 如何用kubectl 部署服务。
5. 如何用kubectl 查看、更新/编辑、删除服务。
6. 如何用kubectl 排查部署在K8S集群上的服务出现的问题

I. K8S 概览

1.1 K8S 是什么?

K8S 是Kubernetes的全称,官方称其是:

Kubernetes is an open source system for managing containerized applications across multiple hosts. It provides basic mechanisms for deployment, maintenance, and scaling of applications.

用于自动部署、扩展和管理“容器化(containerized)应用程序”的开源系统。

翻译成大白话就是:“K8S 是 负责自动化运维管理多个 Docker 程序的集群”。那么问题来了:Docker 运行可方便了,为什么要用 K8S,它有什么优势?

插一句题外话:

  • 为什么 Kubernetes 要叫 Kubernetes 呢?维基百科已经交代了(老美对星际是真的痴迷):

    Kubernetes(在希腊语意为“舵手”或“驾驶员”)由 Joe Beda、Brendan Burns 和 Craig McLuckie 创立,并由其他谷歌工程师,包括 Brian Grant 和 Tim Hockin 等进行加盟创作,并由谷歌在 2014 年首次对外宣布 。该系统的开发和设计都深受谷歌的 Borg 系统的影响,其许多顶级贡献者之前也是 Borg 系统的开发者。在谷歌内部,Kubernetes 的原始代号曾经是Seven,即星际迷航中的 Borg(博格人)。Kubernetes 标识中舵轮有七个轮辐就是对该项目代号的致意。

  • 为什么 Kubernetes 的缩写是 K8S 呢?我个人赞同Why Kubernetes is Abbreviated k8s中说的观点“嘛,写全称也太累了吧,不如整个缩写”。其实只保留首位字符,用具体数字来替代省略的字符个数的做法,还是比较常见的。

1.2 为什么是 K8S?

试想下传统的后端部署办法:把程序包(包括可执行二进制文件、配置文件等)放到服务器上,接着运行启动脚本把程序跑起来,同时启动守护脚本定期检查程序运行状态、必要的话重新拉起程序。

有问题吗?显然有!最大的一个问题在于:**如果服务的请求量上来,已部署的服务响应不过来怎么办?**传统的做法往往是,如果请求量、内存、CPU 超过阈值做了告警,运维马上再加几台服务器,部署好服务之后,接入负载均衡来分担已有服务的压力。

问题出现了:从监控告警到部署服务,中间需要人力介入!那么,有没有办法自动完成服务的部署、更新、卸载和扩容、缩容呢?

这,就是 K8S 要做的事情:自动化运维管理 Docker(容器化)程序

1.3 K8S 怎么做?

我们已经知道了 K8S 的核心功能:自动化运维管理多个容器化程序。那么 K8S 怎么做到的呢?这里,我们从宏观架构上来学习 K8S 的设计思想。首先看下图,图片来自文章Components of Kubernetes Architecture:

attachments-2021-04-Sjq5eQDE6068a52e3e75b,png

K8S 是属于主从设备模型(Master-Slave 架构),即有 Master 节点负责核心的调度、管理和运维,Slave 节点则在执行用户的程序。但是在 K8S 中,主节点一般被称为Master Node 或者 Head Node(本文采用 Master Node 称呼方式),而从节点则被称为Worker Node 或者 Node(本文采用 Worker Node 称呼方式)。

要注意一点:Master Node 和 Worker Node 是分别安装了 K8S 的 Master 和 Woker 组件的实体服务器,每个 Node 都对应了一台实体服务器(虽然 Master Node 可以和其中一个 Worker Node 安装在同一台服务器,但是建议 Master Node 单独部署),所有 Master Node 和 Worker Node 组成了 K8S 集群,同一个集群可能存在多个 Master Node 和 Worker Node。

首先来看Master Node都有哪些组件:

  • API ServerK8S 的请求入口服务。API Server 负责接收 K8S 所有请求(来自 UI 界面或者 CLI 命令行工具),然后,API Server 根据用户的具体请求,去通知其他组件干活。
  • SchedulerK8S 所有 Worker Node 的调度器。当用户要部署服务时,Scheduler 会选择最合适的 Worker Node(服务器)来部署。
  • Controller ManagerK8S 所有 Worker Node 的监控器。Controller Manager 有很多具体的 Controller,在文章Components of Kubernetes Architecture中提到的有 Node Controller、Service Controller、Volume Controller 等。Controller 负责监控和调整在 Worker Node 上部署的服务的状态,比如用户要求 A 服务部署 2 个副本,那么当其中一个服务挂了的时候,Controller 会马上调整,让 Scheduler 再选择一个 Worker Node 重新部署服务。
  • etcdK8S 的存储服务。etcd 存储了 K8S 的关键配置和用户配置,K8S 中仅 API Server 才具备读写权限,其他组件必须通过 API Server 的接口才能读写数据(见Kubernetes Works Like an Operating System)。

接着来看Worker Node的组件,笔者更赞同HOW DO APPLICATIONS RUN ON KUBERNETES文章中提到的组件介绍:

  • KubeletWorker Node 的监视器,以及与 Master Node 的通讯器。Kubelet 是 Master Node 安插在 Worker Node 上的“眼线”,它会定期向 Worker Node 汇报自己 Node 上运行的服务的状态,并接受来自 Master Node 的指示采取调整措施。
  • Kube-ProxyK8S 的网络代理。私以为称呼为 Network-Proxy 可能更适合?Kube-Proxy 负责 Node 在 K8S 的网络通讯、以及对外部网络流量的负载均衡。
  • Container RuntimeWorker Node 的运行环境。即安装了容器化所需的软件环境确保容器化程序能够跑起来,比如 Docker Engine。大白话就是帮忙装好了 Docker 运行环境。
  • Logging LayerK8S 的监控状态收集器。私以为称呼为 Monitor 可能更合适?Logging Layer 负责采集 Node 上所有服务的 CPU、内存、磁盘、网络等监控项信息。
  • Add-OnsK8S 管理运维 Worker Node 的插件组件。有些文章认为 Worker Node 只有三大组件,不包含 Add-On,但笔者认为 K8S 系统提供了 Add-On 机制,让用户可以扩展更多定制化功能,是很不错的亮点。

总结来看,K8S 的 Master Node 具备:请求入口管理(API Server),Worker Node 调度(Scheduler),监控和自动调节(Controller Manager),以及存储功能(etcd);而 K8S 的 Worker Node 具备:状态和监控收集(Kubelet),网络和负载均衡(Kube-Proxy)、保障容器化运行环境(Container Runtime)、以及定制化功能(Add-Ons)。

到这里,相信你已经对 K8S 究竟是做什么的,有了大概认识。接下来,再来认识下 K8S 的 Deployment、Pod、Replica Set、Service 等,但凡谈到 K8S,就绕不开这些名词,而这些名词也是最让 K8S 新手们感到头疼、困惑的。

II.K8S 重要概念

2.1 Pod 实例

官方对于Pod的解释是:

Pod是可以在 Kubernetes 中创建和管理的、最小的可部署的计算单元。

这样的解释还是很难让人明白究竟 Pod 是什么,但是对于 K8S 而言,Pod 可以说是所有对象中最重要的概念了!因此,我们必须首先清楚地知道“Pod 是什么”,再去了解其他的对象。

从官方给出的定义,联想下“最小的 xxx 单元”,是不是可以想到本科在学校里学习“进程”的时候,教科书上有一段类似的描述:资源分配的最小单位;还有”线程“的描述是:CPU 调度的最小单位。什么意思呢?”最小 xx 单位“要么就是事物的衡量标准单位,要么就是资源的闭包、集合。前者比如长度米、时间秒;后者比如一个”进程“是存储和计算的闭包,一个”线程“是 CPU 资源(包括寄存器、ALU 等)的闭包。

同样的,Pod 就是 K8S 中一个服务的闭包。这么说的好像还是有点玄乎,更加云里雾里了。简单来说,Pod 可以被理解成一群可以共享网络、存储和计算资源的容器化服务的集合。再打个形象的比喻,在同一个 Pod 里的几个 Docker 服务/程序,好像被部署在同一台机器上,可以通过 localhost 互相访问,并且可以共用 Pod 里的存储资源(这里是指 Docker 可以挂载 Pod 内的数据卷,数据卷的概念,后文会详细讲述,暂时理解为“需要手动 mount 的磁盘”)。笔者总结 Pod 如下图,可以看到:同一个 Pod 之间的 Container 可以通过 localhost 互相访问,并且可以挂载 Pod 内所有的数据卷;但是不同的 Pod 之间的 Container 不能用 localhost 访问,也不能挂载其他 Pod 的数据卷


attachments-2021-04-tTtskf1j6068a5575e798,png

对 Pod 有直观的认识之后,接着来看 K8S 中 Pod 究竟长什么样子,具体包括哪些资源?

K8S 中所有的对象都通过 yaml 来表示,笔者从官方网站摘录了一个最简单的 Pod 的 yaml:

apiVersion: v1
kind: Pod
metadata:
  name: memory-demo
  namespace: mem-example
spec:
  containers:
  - name: memory-demo-ctr
    image: polinux/stress
    resources:
      limits:
        memory: "200Mi"
      requests:
        memory: "100Mi"
    command: ["stress"]
    args: ["--vm", "1", "--vm-bytes", "150M", "--vm-hang", "1"]
    volumeMounts:
    - name: redis-storage
      mountPath: /data/redis
  volumes:
  - name: redis-storage
    emptyDir: {}

看不懂不必慌张,且耐心听下面的解释:

  • apiVersion记录 K8S 的 API Server 版本,现在看到的都是v1,用户不用管。
  • kind记录该 yaml 的对象,比如这是一份 Pod 的 yaml 配置文件,那么值内容就是Pod。
  • metadata记录了 Pod 自身的元数据,比如这个 Pod 的名字、这个 Pod 属于哪个 namespace(命名空间的概念,后文会详述,暂时理解为“同一个命名空间内的对象互相可见”)。
  • spec记录了 Pod 内部所有的资源的详细信息,看懂这个很重要:
    • containers记录了 Pod 内的容器信息,containers包括了:name容器名,image容器的镜像地址,resources容器需要的 CPU、内存、GPU 等资源,command容器的入口命令,args容器的入口参数,volumeMounts容器要挂载的 Pod 数据卷等。可以看到,上述这些信息都是启动容器的必要和必需的信息
    • volumes记录了 Pod 内的数据卷信息,后文会详细介绍 Pod 的数据卷。

2.2 Volume 数据卷

K8S 支持很多类型的 volume 数据卷挂载,具体请参见K8S 卷。前文就“如何理解 volume”提到:“需要手动 mount 的磁盘”,此外,有一点可以帮助理解:数据卷 volume 是 Pod 内部的磁盘资源

其实,单单就 Volume 来说,不难理解。但是上面还看到了volumeMounts,这俩是什么关系呢?

volume 是 K8S 的对象,对应一个实体的数据卷;而 volumeMounts 只是 container 的挂载点,对应 container 的其中一个参数。但是,volumeMounts 依赖于 volume,只有当 Pod 内有 volume 资源的时候,该 Pod 内部的 container 才可能有 volumeMounts。

2.3 Container 容器

本文中提到的镜像 Image、容器 Container,都指代了 Pod 下的一个container。关于 K8S 中的容器,在 2.1Pod 章节都已经交代了,这里无非再啰嗦一句:一个 Pod 内可以有多个容器 container

在 Pod 中,容器也有分类,对这个感兴趣的同学欢迎自行阅读更多资料:

  • 标准容器 Application Container
  • 初始化容器 Init Container
  • 边车容器 Sidecar Container
  • 临时容器 Ephemeral Container

一般来说,我们部署的大多是标准容器( Application Container)

2.4 Deployment 和 ReplicaSet(简称 RS)

除了 Pod 之外,K8S 中最常听到的另一个对象就是 Deployment 了。那么,什么是 Deployment 呢?官方给出了一个要命的解释:

一个 Deployment 控制器为 Pods 和 ReplicaSets 提供声明式的更新能力。

你负责描述 Deployment 中的 目标状态,而 Deployment 控制器以受控速率更改实际状态, 使其变为期望状态。你可以定义 Deployment 以创建新的 ReplicaSet,或删除现有 Deployment,并通过新的 Deployment 收养其资源。

翻译一下:Deployment 的作用是管理和控制 Pod 和 ReplicaSet,管控它们运行在用户期望的状态中。哎,打个形象的比喻,Deployment 就是包工头,主要负责监督底下的工人 Pod 干活,确保每时每刻有用户要求数量的 Pod 在工作。如果一旦发现某个工人 Pod 不行了,就赶紧新拉一个 Pod 过来替换它。

新的问题又来了:那什么是 ReplicaSets 呢?

ReplicaSet 的目的是维护一组在任何时候都处于运行状态的 Pod 副本的稳定集合。因此,它通常用来保证给定数量的、完全相同的 Pod 的可用性。

再来翻译下:ReplicaSet 的作用就是管理和控制 Pod,管控他们好好干活。但是,ReplicaSet 受控于 Deployment。形象来说,ReplicaSet 就是总包工头手下的小包工头

笔者总结得到下面这幅图,希望能帮助理解:

attachments-2021-04-0ccVusTN6068a583f07fd,png

新的问题又来了:如果都是为了管控 Pod 好好干活,为什么要设置 Deployment 和 ReplicaSet 两个层级呢,直接让 Deployment 来管理不可以吗?

回答:不清楚,但是私以为是因为先有 ReplicaSet,但是使用中发现 ReplicaSet 不够满足要求,于是又整了一个 Deployment(有清楚 Deployment 和 ReplicaSet 联系和区别的小伙伴欢迎留言啊)。

但是,从 K8S 使用者角度来看,用户会直接操作 Deployment 部署服务,而当 Deployment 被部署的时候,K8S 会自动生成要求的 ReplicaSet 和 Pod。在K8S 官方文档中也指出用户只需要关心 Deployment 而不操心 ReplicaSet:

This actually means that you may never need to manipulate ReplicaSet objects: use a Deployment instead, and define your application in the spec section.

这实际上意味着您可能永远不需要操作 ReplicaSet 对象:直接使用 Deployments 并在规范部分定义应用程序。

补充说明:在 K8S 中还有一个对象 --- ReplicationController(简称 RC),官方文档对它的定义是:

ReplicationController 确保在任何时候都有特定数量的 Pod 副本处于运行状态。换句话说,ReplicationController 确保一个 Pod 或一组同类的 Pod 总是可用的。

怎么样,和 ReplicaSet 是不是很相近?在Deployments, ReplicaSets, and pods教程中说“ReplicationController 是 ReplicaSet 的前身”,官方也推荐用 Deployment 取代 ReplicationController 来部署服务。

2.5 Service 和 Ingress

吐槽下 K8S 的概念/对象/资源是真的多啊!前文介绍的 Deployment、ReplicationController 和 ReplicaSet 主要管控 Pod 程序服务;那么,Service 和 Ingress 则负责管控 Pod 网络服务

我们先来看看官方文档中 Service 的定义:

将运行在一组 Pods 上的应用程序公开为网络服务的抽象方法。

使用 Kubernetes,您无需修改应用程序即可使用不熟悉的服务发现机制。Kubernetes 为 Pods 提供自己的 IP 地址,并为一组 Pod 提供相同的 DNS 名, 并且可以在它们之间进行负载均衡。

翻译下:K8S 中的服务(Service)并不是我们常说的“服务”的含义,而更像是网关层,是若干个 Pod 的流量入口、流量均衡器。

那么,为什么要 Service 呢

私以为在这一点上,官方文档讲解地非常清楚:

Kubernetes Pod 是有生命周期的。它们可以被创建,而且销毁之后不会再启动。如果您使用 Deployment 来运行您的应用程序,则它可以动态创建和销毁 Pod。

每个 Pod 都有自己的 IP 地址,但是在 Deployment 中,在同一时刻运行的 Pod 集合可能与稍后运行该应用程序的 Pod 集合不同。

这导致了一个问题:如果一组 Pod(称为“后端”)为群集内的其他 Pod(称为“前端”)提供功能, 那么前端如何找出并跟踪要连接的 IP 地址,以便前端可以使用工作量的后端部分?

补充说明:K8S 集群的网络管理和拓扑也有特别的设计,以后会专门出一章节来详细介绍 K8S 中的网络。这里需要清楚一点:K8S 集群内的每一个 Pod 都有自己的 IP(是不是很类似一个 Pod 就是一台服务器,然而事实上是多个 Pod 存在于一台服务器上,只不过是 K8S 做了网络隔离),在 K8S 集群内部还有 DNS 等网络服务(一个 K8S 集群就如同管理了多区域的服务器,可以做复杂的网络拓扑)。

此外,笔者推荐k8s 外网如何访问业务应用对于 Service 的介绍,不过对于新手而言,推荐阅读前半部分对于 service 的介绍即可,后半部分就太复杂了。我这里做了简单的总结:

Service 是 K8S 服务的核心,屏蔽了服务细节,统一对外暴露服务接口,真正做到了“微服务”。举个例子,我们的一个服务 A,部署了 3 个备份,也就是 3 个 Pod;对于用户来说,只需要关注一个 Service 的入口就可以,而不需要操心究竟应该请求哪一个 Pod。优势非常明显:一方面外部用户不需要感知因为 Pod 上服务的意外崩溃、K8S 重新拉起 Pod 而造成的 IP 变更,外部用户也不需要感知因升级、变更服务带来的 Pod 替换而造成的 IP 变化,另一方面,Service 还可以做流量负载均衡

但是,Service 主要负责 K8S 集群内部的网络拓扑。那么集群外部怎么访问集群内部呢?这个时候就需要 Ingress 了,官方文档中的解释是:

Ingress 是对集群中服务的外部访问进行管理的 API 对象,典型的访问方式是 HTTP。

Ingress 可以提供负载均衡、SSL 终结和基于名称的虚拟托管。

翻译一下:Ingress 是整个 K8S 集群的接入层,复杂集群内外通讯。

最后,笔者把 Ingress 和 Service 的关系绘制网络拓扑关系图如下,希望对理解这两个概念有所帮助:

attachments-2021-04-9ZooPt0D6068a5b7b5777,jpg

2.6 namespace 命名空间

和前文介绍的所有的概念都不一样,namespace 跟 Pod 没有直接关系,而是 K8S 另一个维度的对象。或者说,前文提到的概念都是为了服务 Pod 的,而 namespace 则是为了服务整个 K8S 集群的。

那么,namespace 是什么呢?

上官方文档定义:

Kubernetes 支持多个虚拟集群,它们底层依赖于同一个物理集群。这些虚拟集群被称为名字空间。

翻译一下:namespace 是为了把一个 K8S 集群划分为若干个资源不可共享的虚拟集群而诞生的

也就是说,可以通过在 K8S 集群内创建 namespace 来分隔资源和对象。比如我有 2 个业务 A 和 B,那么我可以创建 ns-a 和 ns-b 分别部署业务 A 和 B 的服务,如在 ns-a 中部署了一个 deployment,名字是 hello,返回用户的是“hello a”;在 ns-b 中也部署了一个 deployment,名字恰巧也是 hello,返回用户的是“hello b”(要知道,在同一个 namespace 下 deployment 不能同名;但是不同 namespace 之间没有影响)。前文提到的所有对象,都是在 namespace 下的;当然,也有一些对象是不隶属于 namespace 的,而是在 K8S 集群内全局可见的,官方文档提到的可以通过命令来查看,具体命令的使用办法,笔者会出后续的实战文章来介绍,先贴下命令:

# 位于名字空间中的资源
kubectl api-resources --namespaced=true

# 不在名字空间中的资源
kubectl api-resources --namespaced=false

不在 namespace 下的对象有:

attachments-2021-04-d17m966u6068a5f17f65f,jpg

在 namespace 下的对象有(部分):

attachments-2021-04-uPdKY9Gh6068a60273960,png

2.7 其他

K8S 的对象实在太多了,2.1-2.6 介绍的是在实际使用 K8S 部署服务最常见的。其他的还有 Job、CronJob 等等,在对 K8S 有了比较清楚的认知之后,再去学习更多的 K8S 对象,不是难事。

III. 配置 kubectl

3.1 什么是 kubectl?

官方文档中介绍 kubectl 是:

Kubectl 是一个命令行接口,用于对 Kubernetes 集群运行命令。Kubectl 的配置文件在$HOME/.kube 目录。我们可以通过设置 KUBECONFIG 环境变量或设置命令参数--kubeconfig 来指定其他位置的 kubeconfig 文件。

也就是说,可以通过 kubectl 来操作 K8S 集群,基本语法:

使用以下语法 kubectl 从终端窗口运行命令:

kubectl [command] [TYPE] [NAME] [flags]

其中 command、TYPE、NAME 和 flags 分别是:

  • command:指定要对一个或多个资源执行的操作,例如 create、get、describe、delete。

  • TYPE:指定资源类型。资源类型不区分大小写,可以指定单数、复数或缩写形式。例如,以下命令输出相同的结果:

```shell
kubectl get pod pod1
kubectl get pods pod1
kubectl get po pod1

- `NAME`:指定资源的名称。名称区分大小写。如果省略名称,则显示所有资源的详细信息 `kubectl get pods`。

在对多个资源执行操作时,您可以按类型和名称指定每个资源,或指定一个或多个文件:

- 要按类型和名称指定资源:
  - 要对所有类型相同的资源进行分组,请执行以下操作:`TYPE1 name1 name2 name<#>`。
 例子:`kubectl get pod example-pod1 example-pod2`
  - 分别指定多个资源类型:`TYPE1/name1 TYPE1/name2 TYPE2/name3 TYPE<#>/name<#>`。
 例子:`kubectl get pod/example-pod1 replicationcontroller/example-rc1`
- 用一个或多个文件指定资源:`-f file1 -f file2 -f file<#>`
  - [使用 YAML 而不是 JSON](https://kubernetes.io/zh/docs/concepts/configuration/overview/#general-config-tips) 因为 YAML 更容易使用,特别是用于配置文件时。
 例子:`kubectl get -f ./pod.yaml`
- `flags`: 指定可选的参数。例如,可以使用 `-s` 或 `-server` 参数指定 Kubernetes API 服务器的地址和端口。

就如何使用 kubectl 而言,官方文档已经说得非常清楚。不过对于新手而言,还是需要解释几句:

  1. kubectl 是 K8S 的命令行工具,并不需要 kubectl 安装在 K8S 集群的任何 Node 上,但是,需要确保安装 kubectl 的机器和 K8S 的集群能够进行网络互通。
  2. kubectl 是通过本地的配置文件来连接到 K8S 集群的,默认保存在$HOME/.kube 目录下;也可以通过 KUBECONFIG 环境变量或设置命令参数--kubeconfig 来指定其他位置的 kubeconfig 文件【官方文档】。

接下来,一起看看怎么使用 kubectl 吧,切身感受下 kubectl 的使用。

请注意,如何安装 kubectl 的办法有许多非常明确的教程,比如《安装并配置 kubectl》,本文不再赘述。

3.2 怎么配置 kubectl?

第一步,必须准备好要连接/使用的 K8S 的配置文件,笔者给出一份杜撰的配置:

apiVersion: v1
clusters:
- cluster:
    certificate-authority-data: thisisfakecertifcateauthoritydata00000000000
    server: https://1.2.3.4:1234
  name: cls-dev
contexts:
- context:
    cluster: cls-dev
    user: kubernetes-admin
  name: kubernetes-admin@test
current-context: kubernetes-admin@test
kind: Config
preferences: {}
users:
- name: kubernetes-admin
  user:
    token: thisisfaketoken00000

解读如下:

  • clusters记录了 clusters(一个或多个 K8S 集群)信息:
    •     name是这个 cluster(K8S 集群)的名称代号
    •     server是这个 cluster(K8S 集群)的访问方式,一般为 IP+PORT
    •     certificate-authority-data是证书数据,只有当 cluster(K8S 集群)的连接方式是 https 时,为了安全起见需要证书数据
  • users记录了访问 cluster(K8S 集群)的账号信息:
    •      name是用户账号的名称代号
    •     user/token是用户的 token 认证方式,token 不是用户认证的唯一方式,其他还有账号+密码等。
  • contexts是上下文信息,包括了 cluster(K8S 集群)和访问 cluster(K8S 集群)的用户账号等信息:
    •     name是这个上下文的名称代号
    •     cluster是 cluster(K8S 集群)的名称代号
    •     user是访问 cluster(K8S 集群)的用户账号代号
  • current-context记录当前 kubectl 默认使用的上下文信息
  • kind和apiVersion都是固定值,用户不需要关心
  • preferences则是配置文件的其他设置信息,笔者没有使用过,暂时不提。

第二步,给 kubectl 配置上配置文件

  1. --kubeconfig参数。第一种办法是每次执行 kubectl 的时候,都带上--kubeconfig=${CONFIG_PATH}。给一点温馨小提示:每次都带这么一长串的字符非常麻烦,可以用 alias 别名来简化码字量,比如alias k=kubectl --kubeconfig=${CONFIG_PATH}。
  2. KUBECONFIG环境变量。第二种做法是使用环境变量KUBECONFIG把所有配置文件都记录下来,即export KUBECONFIG=$KUBECONFIG:${CONFIG_PATH}。接下来就可以放心执行 kubectl 命令了。
  3. $HOME/.kube/config 配置文件。第三种做法是把配置文件的内容放到$HOME/.kube/config 内。具体做法为:
    1. 如果$HOME/.kube/config 不存在,那么cp ${CONFIG_PATH} $HOME/.kube/config即可;
    2. 如果如果 $HOME/.kube/config已经存在,那么需要把新的配置内容加到 $HOME/.kube/config 下。单只是cat ${CONFIG_PATH} >> $HOME/.kube/config是不行的,正确的做法是:KUBECONFIG=$HOME/.kube/config:${CONFIG_PATH} kubectl config view --flatten > $HOME/.kube/config 。解释下这个命令的意思:先把所有的配置文件添加到环境变量KUBECONFIG中,然后执行kubectl config view --flatten打印出有效的配置文件内容,最后覆盖$HOME/.kube/config 即可。

请注意,上述操作的优先级分别是 1>2>3,也就是说,kubectl 会优先检查--kubeconfig,若无则检查KUBECONFIG,若无则最后检查$HOME/.kube/config,如果还是没有,报错。但凡某一步找到了有效的 cluster,就中断检查,去连接 K8S 集群了。

第三步:配置正确的上下文

按照第二步的做法,如果配置文件只有一个 cluster 是没有任何问题的,但是对于有多个 cluster 怎么办呢?到这里,有几个关于配置的必须掌握的命令:

  • kubectl config get-contexts。列出所有上下文信息。

    attachments-2021-04-yCIDm6mS6068a72ad9cdb,png

    kubectl config current-context。查看当前的上下文信息。其实,命令 1 线束出来的*所指示的就是当前的上下文信息。

    attachments-2021-04-E5c6GvVX6068a73c81330,jpg

    kubectl config use-context ${CONTEXT_NAME}。更改上下文信息。

    attachments-2021-04-Gh2lrFXL6068a755da0f9,png

    kubectl config set-context ${CONTEXT_NAME}|--current --${KEY}=${VALUE}。修改上下文的元素。比如可以修改用户账号、集群信息、连接到 K8S 后所在的 namespace。

    attachments-2021-04-VY33IhIH6068a7a514d74,png

    • 关于该命令,还有几点要啰嗦的:

      • config set-context可以修改任何在配置文件中的上下文信息,只需要在命令中指定上下文名称就可以。而--current 则指代当前上下文。

      • 上下文信息所包括的内容有:cluster 集群(名称)、用户账号(名称)、连接到 K8S 后所在的 namespace,因此有config set-context严格意义上的用法:

        kubectl config set-context [NAME|--current] [--cluster=cluster_nickname] [--user=user_nickname] [--namespace=namespace] [options]

        (备注:[options]可以通过 kubectl options 查看)

    综上,如何操作 kubectl 配置都已交代。

    IV. kubectl 部署服务

    K8S 核心功能就是部署运维容器化服务,因此最重要的就是如何又快又好地部署自己的服务了。本章会介绍如何部署 Pod 和 Deployment。

    4.1 如何部署 Pod?

    通过 kubectl 部署 Pod 的办法分为两步:1). 准备 Pod 的 yaml 文件;2). 执行 kubectl 命令部署

    第一步:准备 Pod 的 yaml 文件。关于 Pod 的 yaml 文件初步解释,本系列上一篇文章《K8S 系列一:概念入门》已经有了初步介绍,这里再复习下:

    apiVersion: v1
    kind: Pod
    metadata:
      name: memory-demo
      namespace: mem-example
    spec:
      containers:
      - name: memory-demo-ctr
        image: polinux/stress
        resources:
          limits:
            memory: "200Mi"
          requests:
            memory: "100Mi"
        command: ["stress"]
        args: ["--vm", "1", "--vm-bytes", "150M", "--vm-hang", "1"]
        volumeMounts:
        - name: redis-storage
          mountPath: /data/redis
      volumes:
      - name: redis-storage
        emptyDir: {}

    继续解读:

    • metadata,对于新入门的同学来说,需要重点掌握的两个字段:

      • name。这个 Pod 的名称,后面到 K8S 集群中查找 Pod 的关键字段。
      • namespace。命名空间,即该 Pod 隶属于哪个 namespace 下,关于 Pod 和 namespace 的关系,上一篇文章已经交代了。
    • spec记录了 Pod 内部所有的资源的详细信息,这里我们重点查看containers下的几个重要字段:

      • name。Pod 下该容器名称,后面查找 Pod 下的容器的关键字段。

      • image。容器的镜像地址,K8S 会根据这个字段去拉取镜像。

      • resources。容器化服务涉及到的 CPU、内存、GPU 等资源要求。可以看到有limits和requests两个子项,那么这两者有什么区别吗,该怎么使用?在What's the difference between Pod resources.limits and resources.requests in Kubernetes?回答了:

        limits是 K8S 为该容器至多分配的资源配额;而requests则是 K8S 为该容器至少分配的资源配额。打个比方,配置中要求了 memory 的requests为 100M,而此时如果 K8S 集群中所有的 Node 的可用内存都不足 100M,那么部署服务会失败;又如果有一个 Node 的内存有 16G 充裕,可以部署该 Pod,而在运行中,该容器服务发生了内存泄露,那么一旦超过 200M 就会因为 OOM 被 kill,尽管此时该机器上还有 15G+的内存。

      • command。容器的入口命令。对于这个笔者还存在很多困惑不解的地方,暂时挖个坑,有清楚的同学欢迎留言。

      • args。容器的入口参数。同上,有清楚的同学欢迎留言。

      • volumeMounts。容器要挂载的 Pod 数据卷等。请务必记住:Pod 的数据卷只有被容器挂载后才能使用

    第二步:执行 kubectl 命令部署。有了 Pod 的 yaml 文件之后,就可以用 kubectl 部署了,命令非常简单:kubectl create -f ${POD_YAML}。

    随后,会提示该命令是否执行成功,比如 yaml 内容不符合要求,则会提示哪一行有问题:

    attachments-2021-04-6gL42Qn06068a7d14ef49,png

    修正后,再次部署:

    attachments-2021-04-Awect6Ru6068a7e654852,png

    4.2 如何部署 Deployment?

    第一步:准备 Deployment 的 yaml 文件。首先来看 Deployment 的 yaml 文件内容:

     apiVersion: extensions/v1beta1
     kind: Deployment
     metadata:
       name: rss-site
       namespace: mem-example
     spec:
       replicas: 2
       template:
         metadata:
           labels:
             app: web
         spec:
          containers:
           - name: memory-demo-ctr
             image: polinux/stress
             resources:
             limits:
               emory: "200Mi"
             requests:
               memory: "100Mi"
             command: ["stress"]
             args: ["--vm", "1", "--vm-bytes", "150M", "--vm-hang", "1"]
             volumeMounts:
             - name: redis-storage
               mountPath: /data/redis
         volumes:
         - name: redis-storage
           emptyDir: {}

    继续来看几个重要的字段:

    • metadata同 Pod 的 yaml,这里提一点:如果没有指明 namespace,那么就是用 kubectl 默认的 namespace(如果 kubectl 配置文件中没有指明 namespace,那么就是 default 空间)。
    • spec,可以看到 Deployment 的spec字段是在 Pod 的spec内容外“包了一层”,那就来看 Deployment 有哪些需要注意的:
      • metadata,新手同学先不管这边的信息。
      • spec,会发现这完完全全是上文提到的 Pod 的spec内容,在这里写明了 Deployment 下属管理的每个 Pod 的具体内容。
      • replicas。副本个数。也就是该 Deployment 需要起多少个相同的 Pod,如果用户成功在 K8S 中配置了 n(n>1)个,那么 Deployment 会确保在集群中始终有 n 个服务在运行
      • template。

    第二步:执行 kubectl 命令部署。Deployment 的部署办法同 Pod:kubectl create -f ${DEPLOYMENT_YAML}。由此可见,K8S 会根据配置文件中的kind字段来判断具体要创建的是什么资源

    这里插一句题外话:部署完 deployment 之后,可以查看到自动创建了 ReplicaSet 和 Pod,如下图所示:


    attachments-2021-04-001Wt3g56068a81b413f2,png

    还有一个有趣的事情:通过 Deployment 部署的服务,其下属的 RS 和 Pod 命名是有规则的。读者朋友们自己总结发现哦。

    综上,如何部署一个 Pod 或者 Deployment 就结束了。

    V. kubectl 查看、更新/编辑、删除服务

    作为 K8S 使用者而言,更关心的问题应该是本章所要讨论的话题:如何通过 kubectl 查看、更新/编辑、删除在 K8S 上部署着的服务。

    5.1 如何查看服务?

    请务必记得一个事情:在 K8S 中,一个独立的服务即对应一个 Pod。即,当我们说要 xxx 一个服务的就是,也就是操作一个 Pod。而与 Pod 服务相关的且需要用户关心的,有 Deployment。

    通过 kubectl 查看服务的基本命令是:

    $ kubectl get|describe ${RESOURCE} [-o ${FORMAT}] -n=${NAMESPACE}
    # ${RESOURCE}有: pod、deployment、replicaset(rs)

    在此之前,还有一个需要回忆的事情是:Deployment、ReplicaSet 和 Pod 之间的关系 - 层层隶属;以及这些资源和 namespace 的关系是 - 隶属。如下图所示。

    attachments-2021-04-67hFUS1z6068a83308e7e,jpg

    因此,要查看一个服务,也就是一个 Pod,必须首先指定 namespace!那么,如何查看集群中所有的 namespace 呢?kubectl get ns

    attachments-2021-04-kxenJJyY6068a84861dbe,png

    于是,只需要通过-n=${NAMESPACE}就可以指定自己要操作的资源所在的 namespace。比如查看 Pod:kubectl get pod -n=oona-test,同理,查看 Deployment:kubectl get deployment -n=oona-test。

    问题又来了:如果已经忘记自己所部属的服务所在的 namespace 怎么办?这么多 namespace,一个一个查看过来吗?

    kubectl get pod --all-namespaces

    attachments-2021-04-ZXrmu3M06068a8613592f,jpg

    这样子就可以看到所有 namespace 下面部署的 Pod 了!同理,要查找所有的命名空间下的 Deployment 的命令是:kubectl get deployment --all-namespaces。

    于是,就可以开心地查看 Pod:kubectl get pod [-o wide] -n=oona-test,或者查看 Deployment:kubectl get deployment [-o wide] -n=oona-test。

    哎,这里是否加-o wide有什么区别吗?实际操作下就明白了,其他资源亦然:

    attachments-2021-04-khyUy0PN6068a884377f8,png

    哎,我们看到之前部署的 Pod 服务 memory-demo 显示的“ImagePullBackOff”是怎么回事呢?先不着急,我们慢慢看下去。

    5.2 如何更新/编辑服务?

    两种办法:1). 修改 yaml 文件后通过 kubectl 更新;2). 通过 kubectl 直接编辑 K8S 上的服务。

    方法一:修改 yaml 文件后通过 kubectl 更新。我们看到,创建一个 Pod 或者 Deployment 的命令是kubectl create -f ${YAML}。但是,如果 K8S 集群当前的 namespace 下已经有该服务的话,会提示资源已经存在:

    attachments-2021-04-n8RLfdx66068a8a8242a9,png

    通过 kubectl 更新的命令是kubectl apply -f ${YAML},我们再来试一试:

    attachments-2021-04-l36XCpJH6068a8daa741d,png


    (备注:命令kubectl apply -f ${YAML}也可以用于首次创建一个服务哦)

    方法二:通过 kubectl 直接编辑 K8S 上的服务。命令为kubectl edit ${RESOURCE} ${NAME},比如修改刚刚的 Pod 的命令为kubectl edit pod memory-demo,然后直接编辑自己要修改的内容即可。

    但是请注意,无论方法一还是方法二,能修改的内容还是有限的,从笔者实战下来的结论是:只能修改/更新镜像的地址和个别几个字段。如果修改其他字段,会报错:

    The Pod "memory-demo" is invalid: spec: Forbidden: pod updates may not change fields other than spec.containers[*].image, spec.initContainers[*].image, spec.activeDeadlineSeconds or spec.tolerations (only additions to existing tolerations)

    如果真的要修改其他字段怎么办呢?恐怕只能删除服务后重新部署了。

    5.3 如何删除服务?

    在 K8S 上删除服务的操作非常简单,命令为kubectl delete ${RESOURCE} ${NAME}。比如删除一个 Pod 是:kubectl delete pod memory-demo,再比如删除一个 Deployment 的命令是:kubectl delete deployment ${DEPLOYMENT_NAME}。但是,请注意:

    • 如果只部署了一个 Pod,那么直接删除该 Pod 即可

      attachments-2021-04-nutMZZdu6068a91085605,png

      如果是通过 Deployment 部署的服务,那么仅仅删除 Pod 是不行的,正确的删除方式应该是:先删除 Deployment,再删除 Pod

      attachments-2021-04-hXNCa2u46068a92e53070,png

      关于第二点应该不难想象:仅仅删除了 Pod 但是 Deployment 还在的话,Deployment 定时会检查其下属的所有 Pod,如果发现失败了则会再拉起。因此,会发现过一会儿,新的 Pod 又被拉起来了。

      另外,还有一个事情:有时候会发现一个 Pod 总也删除不了,这个时候很有可能要实施强制删除措施,命令为kubectl delete pod --force --grace-period=0 ${POD_NAME}。

      VI. kubectl 排查服务问题

      上文说道:部署的服务 memory-demo 失败了,是怎么回事呢?本章就会带大家一起来看看常见的 K8S 中服务部署失败、服务起来了但是不正常运行都怎么排查呢?

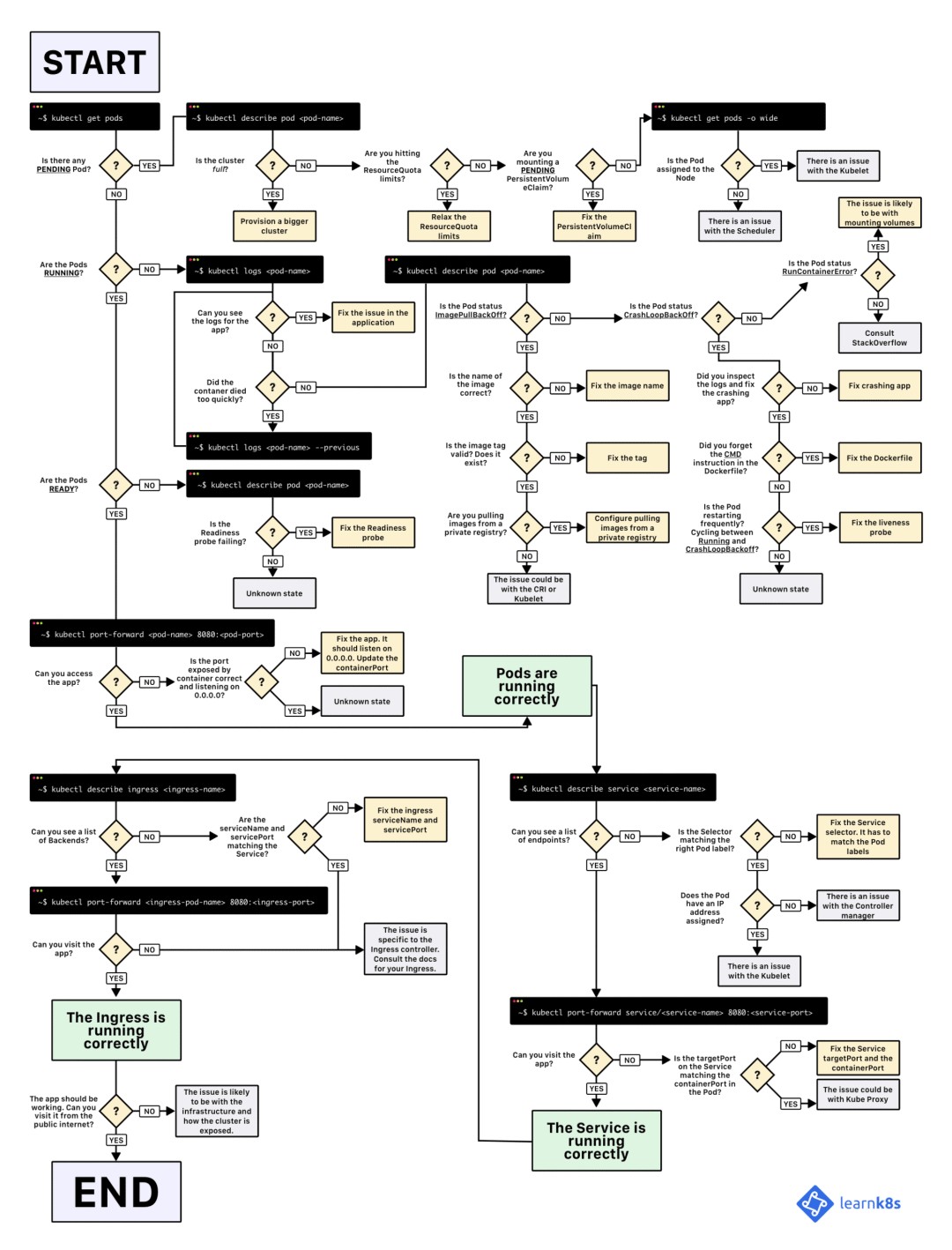
      首先,祭出笔者最爱的一张 K8S 排查手册,来自博客《Kubernetes Deployment 故障排除图解指南》:

      attachments-2021-04-U8abxK9J6068a94a1a4c2,png


      哈哈哈,对于新手同学来说,上图还是不够友好,下面我们简单来看两个例子:

      6.1 K8S 上部署服务失败了怎么排查?

      请一定记住这个命令:kubectl describe ${RESOURCE} ${NAME}。比如刚刚的 Pod 服务 memory-demo,我们来看:

      attachments-2021-04-nlYyFkUz6068a98172dea,jpg

      拉到最后看到Events部分,会显示出 K8S 在部署这个服务过程的关键日志。这里我们可以看到是拉取镜像失败了,好吧,大家可以换一个可用的镜像再试试。

      一般来说,通过kubectl describe pod ${POD_NAME}已经能定位绝大部分部署失败的问题了,当然,具体问题还是得具体分析。大家如果遇到具体的报错,欢迎分享交流。

      6.2 K8S 上部署的服务不正常怎么排查?

      如果服务部署成功了,且状态为running,那么就需要进入 Pod 内部的容器去查看自己的服务日志了:

      • 查看 Pod 内部某个 container 打印的日志:kubectl log ${POD_NAME} -c ${CONTAINER_NAME}。
      • 进入 Pod 内部某个 container:kubectl exec -it [options] ${POD_NAME} -c ${CONTAINER_NAME} [args],嗯,这个命令的作用是通过 kubectl 执行了docker exec xxx进入到容器实例内部。之后,就是用户检查自己服务的日志来定位问题。

      显然,线上可能会遇到更复杂的问题,需要借助更多更强大的命令和工具。

      写在后面

      本文希望能够帮助对 K8S 不了解的新手快速了解 K8S。笔者一边写文章,一边查阅和整理 K8S 资料,过程中越发感觉 K8S 架构的完备、设计的精妙,是值得深入研究的,K8S 大受欢迎是有道理的。

  • 发表于 2021-04-04 01:25
  • 阅读 ( 38 )

你可能感兴趣的文章

相关问题

0 条评论

请先 登录 后评论
shitian
shitian

662 篇文章

作家榜 »

  1. shitian 662 文章
  2. 石天 437 文章
  3. 每天惠23 33 文章
  4. 小A 29 文章