社交电商不是一个新鲜事物,从朋友圈里的微商到每年可带货数亿的网红、KOL,社交电商之前已经存在了很长时间。近期随着微信、微博、短视频等社交媒介的蓬勃发展,降低了社交的准入门槛,各线城市人们的社交需求被充分挖掘,使得“人人皆可带货”的时代到来。
据鲸准数据统计,仅2018年第一季度社交电商领域就发生了10起投资事件,且融资金额与2017年全年持平,体现了资本市场近期对这一赛道的青睐。
报告将集中探讨如下问题:
1、社交电商的有哪些发展和运营模式?
2、社交电商产业链的关键环节是什么?
3、社交电商的发展路径是什么?是什么因素导致了其近期的爆发?
4、与传统电商相比,社交电商是如何对人、货、场三者之间的关系重构的?
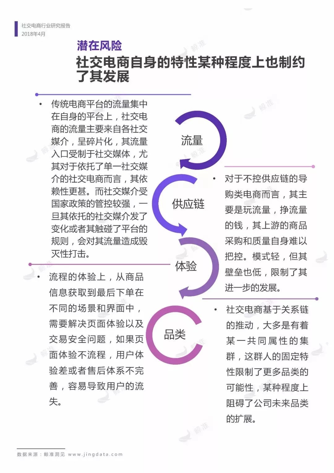
5、社交电商有哪些行业潜在风险?
报告正文













如果觉得我的文章对您有用,请随意打赏。你的支持将鼓励我继续创作!